首页
关于我们
公司简介
发展历程
企业文化
资质荣誉
联系我们
子公司
党建与工会
产品与服务
产品中心
应用领域
服务中心
检测中心
生产保障
重点实验室
研发平台
创新实力
研发投入
研发成果
开放交流
可持续发展
可持续发展
职业发展
招贤纳士
成长路径
薪酬福利
员工故事
投资者关系
基本资料
公司公告
股票信息
新闻与媒体
公司动态
媒体报道
通知公告
en
*搜索范围仅限本站产品版块内容
汇聚精彩,传播美好
Gather excellence and spread beauty
公司动态
媒体报道
通知公告
当前位置:
首页
>
新闻与媒体
>
通知公告
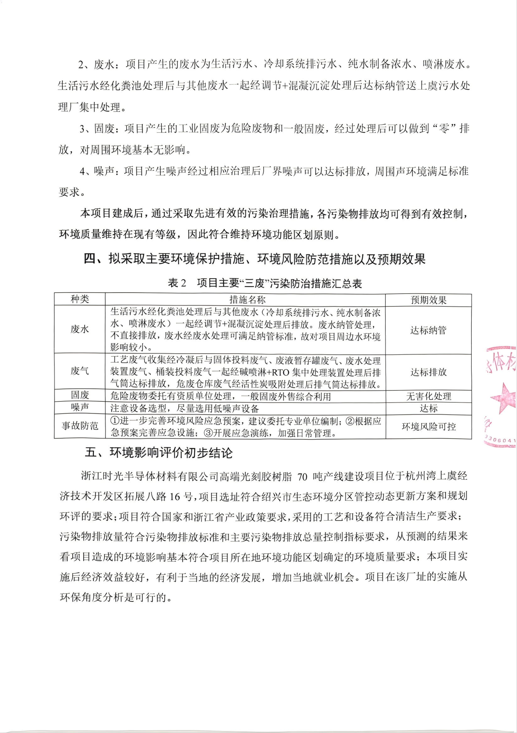
浙江时光半导体材料有限公司高端光刻胶树脂70吨产线建设项目环境影响评价信息公示
发布时间:2025-08-27
浏览量:1488
分享到:
上一篇:
浙江八亿时空先进材料有限公司危险废物污染防治责任信息
下一篇:
浙江八亿时空先进材料有限公司年产 2050吨高端专用化学品建设项目环境影响评价信息公示
推荐新闻
2026/04/24
浙江时光半导体材料有限公司高端光刻胶树脂及光敏聚酰亚胺项目(先行)竣工环境保护验收公示
2025/10/27
浙江八亿时空先进材料有限公司年产2050吨高端专用化学品建设项目环境影响报告书
2025/09/09
浙江八亿时空先进材料有限公司危险废物污染防治责任信息
2025/06/19
浙江八亿时空先进材料有限公司年产 2050吨高端专用化学品建设项目环境影响评价信息公示
2025/05/14
浙江八亿时空先进材料有限公司浙江上虞电子材料基地项目(二期)(先行) 竣工环境保护验收公示
2024/08/23
2024年企业社会责任报告
希望深入了解八亿时空的业务?
与我们的专家联系吧。
联系我们